2024下半年男兵应征,报名开始了!
来源:太阳成集团tyc151cc 时间:2024-04-30 点击数:
随着上半年新兵入营,2024年下半年组织男兵应征报名工作正式启动,首先要在“全国征兵网”上报名,具体方法如下:
第一步 兵役登记:
在百度搜索“全国征兵网”,打开全国征兵网主页,在全国征兵网(http://www.gfbzb.gov.cn/)首页,点击“兵役登记”,报名前必须先进行兵役登记,如果已经进行过兵役登记的,可以直接选“应征报名”。

使用微信公众号登录的,点击公众号左下角的“报名入口”、“兵役登记”菜单,按提示即可直接登录。
点击之后打开了一个新的页面要求登录,没有注册过账号只需要在页面上点击“注册”按钮去注册一个学信网账号后进行登录就行了。

点击注册后,按下图要求填写后完成学信网账号注册,点击“立即注册”就行了:

注册完毕后会显示“立即登录”的页面:

选择“全国征兵网”就可直接登录了!

登陆系统以后,点击“开始兵役登记”就行了啦!

点击“我已阅读兵役须知”之后,你的面前会出现一张很大的表格,按实际填写,然后点“提交”即可。

提交后,会出现“兵役登记已完成”这时兵役登记就完成了。
第二步 应征报名
要报名参军的,就点“继续进行本年度参军报名”,出现下面页面后,完善个人信息后,点击“参加2024年下半年应征报名”即可完成网上报名。
如果是已经进行过兵役登记的用户, 点击下图应征报名(男兵):

点击下图进行应征报名:

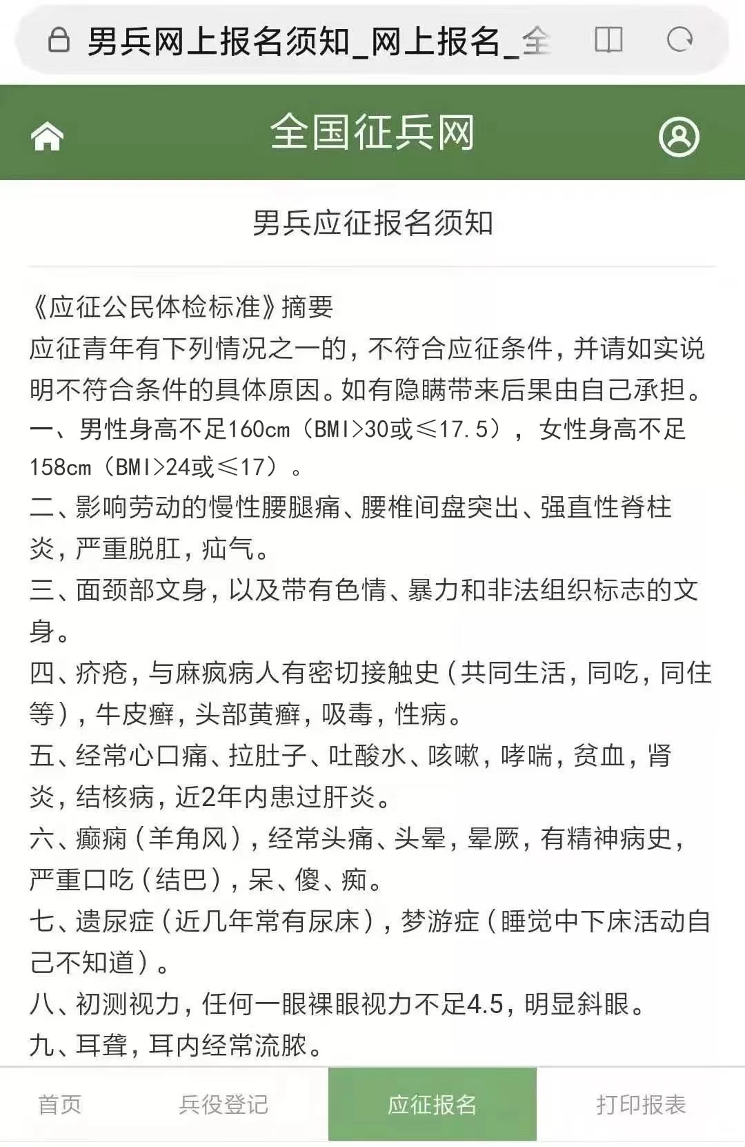
如果已经进行过兵役登记直接核验兵役登记信息,或者直接点击打开2024年下半年应征报名,选择了2024年下半年应征报名,下图是男兵应征报名须知,也是乡镇、街道武装部进行初检的内容。

按下图填写自己的报名信息,信息一定要准确,这里的信息以后会生成你的《应征公民体格检查表》、《应征公民政治考核表》,最后装入你的档案,跟随你一辈子,如果错了改起来很麻烦。下图里的一寸照片要求:正面免冠彩色头像照片(参照居民身份证照片样式),规格358像素(宽)×441像素(高),分辨率350dpi;颜色模式24位RGB真彩色;格式JPG或JPEG,大小20K-100K;照片背景为单色(白色、蓝色、红色均可),要求人像清晰,神态自然,无明显畸变。

然后点参加2024年下半年应征报名就可以了。这时页面2024年下半年应征报名位置会出现“已报名”,这就是报名成功了。
如果网上报名的位置下面“校验结果”是合格,这就审核通过了,接下来就等待通知体检就行了。如果有不合格的情况,就要根据不合格的情况改正报名信息,否则信息审核不过,就无法参加体检和后面的程序了。
审核合格后,如果是在大学报名的,要到院校的武装部或征兵工作站实地报名。如果在户籍地报名的,也要到乡、镇、街道的武装部实地报名。报名后乡、镇、街道会提前通知参加体检和政治考核等活动。
体检前,兵役机关还要确定兵员预征,确定完毕后兵员预征会出现“合格”,现在还是灰色的也不用急,在体检之前兵役机关会都进行兵员预征的。果不符合预征条件的会显示“非预征对象”。